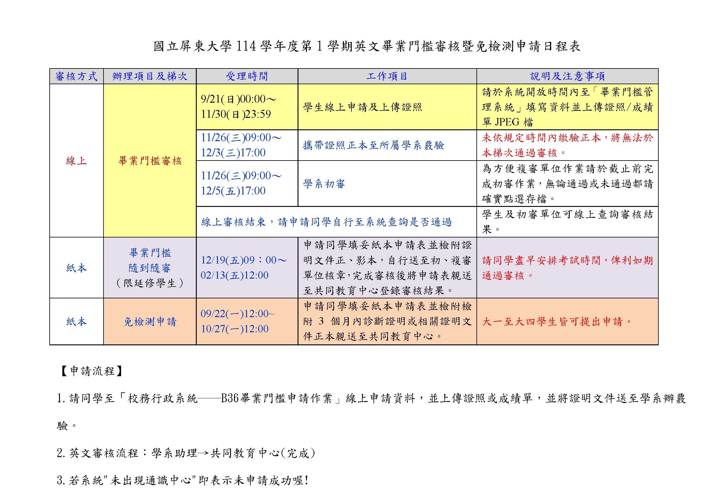
114學年度第1學期英文畢業門檻審核暨免檢測申請日程表
*英文畢業門檻上傳:校務行政系統-[B36]_畢業門檻申請作業,上傳完成後請記得依下列規定時間內攜帶成績單/證照正本至系辦覆驗。
(有將多益成績單上傳過校務行政系統-[B362]_學生證照管理的同學,請再次上傳[B36]_畢業門檻申請作業,兩者為不同單位,謝謝)
*英文門檻各系標準:https://geccce.nptu.edu.tw/p/412-1098-5845.php?Lang=zh-tw

瀏覽數:
*英文畢業門檻上傳:校務行政系統-[B36]_畢業門檻申請作業,上傳完成後請記得依下列規定時間內攜帶成績單/證照正本至系辦覆驗。
(有將多益成績單上傳過校務行政系統-[B362]_學生證照管理的同學,請再次上傳[B36]_畢業門檻申請作業,兩者為不同單位,謝謝)
*英文門檻各系標準:https://geccce.nptu.edu.tw/p/412-1098-5845.php?Lang=zh-tw
